6.3 桩基的设计

6.3 桩基的设计

6.3.1 桩顶作用效应计算
对于一般建筑物和受水平力(包括弯矩与水平剪力)较小的高层建筑群桩基础,应按下列公式计算柱、墙、核心筒群桩中基桩或复合基桩的桩顶作用效应。

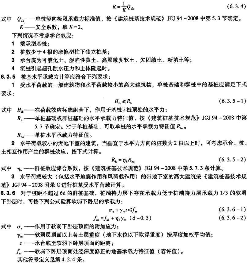
6.3.3 单桩竖向极限承载力的确定:
1 设计采用的单桩竖向极限承载力标准值按下列原则确定:
1)设计等级为甲级的建筑桩基,应通过单桩静载试验确定;
2)设计等级为乙级的建筑桩基,当地质条件简单时,可参照地质条件相同的试桩资料,结合静力触探等原位测试和经验参数综合确定,按《建筑桩基技术规范》JGJ 94—2008中第5.3.3条、第5.3.4条、第5.3.5条、第5.3.6条确定,其余均应通过单桩静载试验确定;
3)设计等级为丙级的建筑桩基,可根据原位测试和经验参数确定(亦按《建筑桩基技术规范》JGJ 94—2008的第5.3.3条—第5.3.6条确定)。
2 单桩竖向极限承载力标准值、极限侧阻力标准值和极限端阻力标准值应按下列规定确定:
1)单桩竖向静载试验应按现行《建筑基桩检测技术规范》JGJ 106执行;
2)对于大直径端承型桩,可通过深层平板(平板直径应与孔径一致)载荷试验确定极限端阻力;
3)对于嵌岩桩,通过直径为0.3m岩基平板载荷试验确定极限端阻力标准值,也可通过直径为0.3m嵌岩短墩载荷试验确定极限侧阻力标准值和极限端阻力标准值;
4)桩的极限侧阻力标准值和极限端阻力标准值宜通过埋设桩身轴力测试元件由静载试验确定。
3 初步设计时单桩竖向极限承载力标准值可按下式估算:


6.3.7 符合下列条件之一的桩基,当桩周土层产生的沉降超过基桩的沉降时,在计算基桩承载力时应计入桩侧负摩阻力:
1 桩穿越较厚松散填土、自重湿陷性黄土、欠固结土、液化土层,进入相对较硬土层时;
2 桩周存在软弱土层,邻近桩侧地面承受局部较大的长期荷载,或地面大面积堆载(包括填土)时;
3 由于降低地下水位,使桩周土有效应力增大,并产生显著压缩沉降时。
注:膨胀土地区应根据地区经验考虑膨胀土对桩周摩擦力的影响。

6.3.8 桩周土可能引起桩侧负摩阻力时,应根据工程具体情况考虑负摩阻力对桩基承载力和沉降的影响。负摩擦力按各地区经验数据采用,当缺乏可参考的工程经验及实测资料时,可按《建筑桩基技术规范》JGJ 94—2008中第5.4节的规定验算。

6.3.9 季节性冻土上轻型建筑的短桩基础,应验算其抗冻拔稳定性。

6.3.10 膨胀土上轻型建筑的短桩基础,应验算群桩基础的抗拔稳定性。